Address Resolution Protocol (ARP)
ARP is a protocol that finds a device’s MAC address when its IP address is known inside a local network.
Why ARP is Needed
- Layer 3 (Network layer) uses IP address
- Layer 2 (Data Link layer) uses MAC address
When sending data on a LAN:
- The device knows the destination IP
- But it must know the destination MAC
- So it sends an ARP request

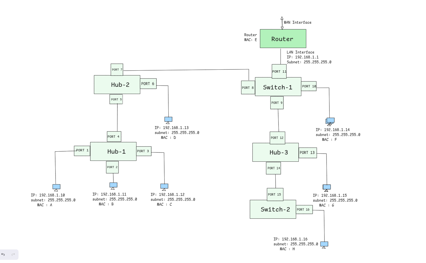
Summary Table: Packet Journey & Table Updates (A to H)
| Device | Incoming Port | Layer Logic & Action | Result / Outgoing Ports | CAM Table Update | ARP Table Update |
|---|---|---|---|---|---|
| Computer A | - | Generates ARP Request: "Who is 192.168.1.16?" | Out: Port 1 | - | (Waiting for H) |
| Hub-1 | Port 1 | Physical Layer: Repeats signal to all ports. | Out: 2, 3, 4 | None (Hub) | - |
| Computer B & C | - | Check Dest. MAC (Broadcast) and Target IP. | DROP | - | Learns MAC A |
| Hub-2 | Port 5 | Physical Layer: Repeats signal to all ports. | Out: 6, 7 | None (Hub) | - |
| Computer D | - | Check Dest. MAC (Broadcast) and Target IP. | DROP | - | Learns MAC A |
| Switch-1 | Port 8 | Learning: Sees MAC A on Port 8. Forwarding: Floods. | Out: 9, 10, 11 | MAC A → Port 8 | - |
| Router (E) | Port 11 | Check Dest. MAC (Broadcast) and Target IP. | DROP | - | Learns MAC A |
| Computer F | Port 10 | Check Dest. MAC (Broadcast) and Target IP. | DROP | N/A | Learns MAC A |
| Hub-3 | Port 12 | Physical Layer: Repeats signal to all ports. | Out: 13, 14 | None (Hub) | - |
| Computer G | Port 13 | Check Dest. MAC (Broadcast) and Target IP. | DROP | - | Learns MAC A |
| Switch-2 | Port 15 | Learning: Sees MAC A on Port 15. Forwarding: Floods. | Out: 16 | MAC A → Port 15 | - |
| Computer H | Port 16 | Match! IP is 192.168.1.16. | ACCEPT & REPLY | - | Learns MAC A |
Summary Table: Packet Journey & Table Updates (H to A)
| Device | Incoming Port | Action / Layer Logic | Outgoing Port(s) | CAM Table (Current State) | ARP Table (Current State) |
|---|---|---|---|---|---|
| Computer H | - | Creates Unicast ARP Reply (Dest MAC = A) | Port 16 | - | 192.168.1.10 → MAC A |
| Switch-2 | Port 16 | Learns MAC H → Port 16. Looks up MAC A. | Port 15 | MAC A → Port 15 MAC H → Port 16 |
- |
| Hub-3 | Port 14 | Physical layer repeat (broadcast electrical signal) | Ports 12, 13 | - | - |
| Computer G | Port 13 | Destination MAC ≠ G → Frame discarded | DROP | - | 192.168.1.10 → MAC A 192.168.1.16 → MAC H |
| Switch-1 | Port 9 | Learns MAC H → Port 9. Looks up MAC A. | Port 8 | MAC A → Port 8 MAC H → Port 9 |
- |
| Hub-2 | Port 7 | Repeats signal to all ports | Ports 5, 6 | - | - |
| Computer D | Port 6 | Destination MAC ≠ D → Frame discarded | DROP | - | 192.168.1.10 → MAC A 192.168.1.16 → MAC H |
| Hub-1 | Port 4 | Repeats signal to all ports | Ports 1, 2, 3 | - | - |
| Computer B & C | Ports 2, 3 | Destination MAC ≠ B/C → Frame discarded | DROP | - | 192.168.1.10 → MAC A 192.168.1.16 → MAC H |
| Computer A | Port 1 | Destination MAC = A → Frame accepted | ACCEPT | - | 192.168.1.16 → MAC H |